张一婧研究组合作通过高通量数据分析揭示PcG复合体的广谱招募机制
2018年4月26日,《NatureGenetics》杂志在线发表了德国马普研究所的Franziska Turck研究组和中科院分子植物卓越中心/植生生态所张一婧研究组合作完成的题为“Telobox motifs recruit CLF/SWN–PRC2 for H3K27me3 deposition via TRB factors in Arabidopsis”的研究论文。PcG(Polycomb-group proteins)复合体介导的H3K27me3表观修饰在动植物组织特异性发育过程中都具有重要的调控作用。但是其特异性招募机制还不清楚,尽管已有个别位点和协同作用转录因子被报道,但是是否存在相对广谱的招募机制仍然不清楚。
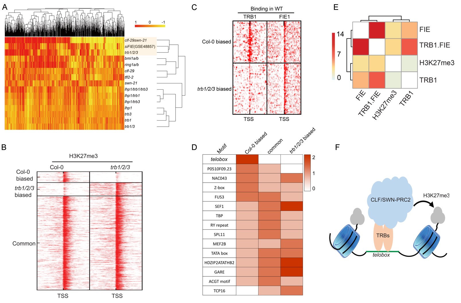
2016年1月Franziska Turck研究组与张一婧研究组分别发表Plant Cell1与PLoS Genetics2文章,各自独立从遗传学与高通量数据挖掘揭示telobox结合蛋白TRBs(Telomere Repeat Binding Proteins)与telobox基序招募PcG的潜在作用。以此为基础,通过进一步合作,本项目在全基因组尺度揭示TRBs通过结合telobox基序招募PRC2到靶基因的分子机制。与已报道的PcG特异性招募因子相比,TRB是一个具有广谱招募PcG复合体的蛋白家族。trb1/2/3三突变体与PcG强突变体的表型和表达模式都高度类似(图A)。在三突变体中,H3K27me3发生了大范围重排(图B),H3K27me3下调的区域与TRB1结合位点及telobox所在区域高度重叠(图C,D)。进一步实验证据表明TRB1-3可以与PcG的核心催化酶CLF和SWN相互作用;而且,TRB1和PcG的共同靶基因SEP3的启动子上telobox突变后异位表达,并伴随H3K27me3水平下调,而导入TRB1则可以部分恢复抑制状态。综上,TRBs首先结合telobox基序,然后通过TRBs和CLF/SWN之间的相互作用招募PRC2蛋白介导靶基因的H3K27me3修饰,进而抑制靶基因的表达(图F)。
该研究工作主要由德国马普研究所的博士后周岳和植生生态所的博士生王月均在Franziska Turck教授和张一婧研究员的指导下合作完成。相关工作得到了国家自然科学基金面上项目的资助。
论文链接:https://www.nature.com/articles/s41588-018-0109-9
[1] Turck F, Zhou Y, Hartwig B, et al. Complementary activities of TELOMERE REPEAT BINDING proteins and Polycomb Group complexes in transcriptional regulation of target genes[J]. The Plant Cell, 2015: TPC2015-00787-RA.
[2] Wang H, Liu C, Cheng J, et al. Arabidopsis flower and embryo developmental genes are repressed in seedlings by different combinations of Polycomb group proteins in association with distinct sets of cis-regulatory elements[J]. PLoS genetics, 2016, 12(1): e1005771.
